国考银保监会职位不仅考察公共科目行测和申论,还有各类专业科目测试,笔试成绩行测与申论占比50%,专业知识占比50%。
而今年度国考11月27日下午进行专业科目的笔试,从今天开始算起,仅剩两周复习时间!元舜今天为大家总结专业科目复习重点,帮助各位考生在最后两周时间内查漏补缺。
笔试题型:
行测+申论+专业科目,专业科目全部试题均为客观题,采用选择题的形式(单选或者多选),需要填涂答题卡。
分值比例:
从往年考情来看,专业科目笔试满分100分,主要考查所报考职位应当具备的经济金融基础知识、相关专业知识和英语水平。经济金融基础知识占比10%,专业知识占比80%,英语占比10%。

银保监会笔试成绩=专业科目×50%+行测×25%+申论×25%,
财经类
考试内容:经济学、金融学+保险。
题目难度:★★★★
命题特点:侧重于概念性的内容,以理解、记忆为主。
以下是往年考点汇总:

财会类
考试内容:会计学、财务管理、审计。
题目难度:★★★★
命题特点:侧重于理论性的内容,并结合了财会岗位的工作特点。
以下是往年考点汇总:

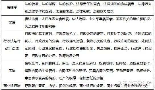
法律类
考试内容:法律专业知识。
题目难度:★★★★
命题特点:银保监会法律类考试越来越倾向于专业性、案例化,从近几年银保监考试来看,直接知识点的考查越来越少,题目多为知识点的综合性考查。
以下是往年考点汇总:


计算机类
考试内容:计算机。
题目难度:★★★★
命题特点:计算机侧重对专业基础知识的理解和掌握,内容较多,范围较广。
往年考点汇总:


综合类
考试内容:管理学、统计学、语言文学。
题目难度:★★★
命题特点:管理学侧重于理论性的内容,但也有部分题目具有理解应用性;统计学侧重对统计概念的理解和应用;语言文学侧重理解和记忆。
以下是往年考点汇总:


总的来说,银保监会专业科目成绩占比较高,且考查内容与形式相对简单,对于本专业学生具备较大的竞争优势。各位考生务必把握机会。目前备考时间仅剩两周,一定要抓紧复习。
